Make Programming Fun Again
2026-02-03
Trying to make a sketch of my opinion of what constitutes fun programming…
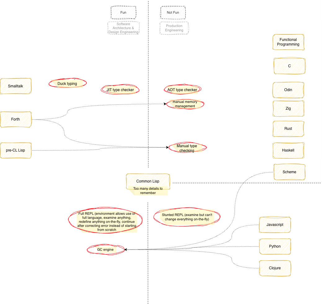
Fun
JIT type checking
include duck typing
Full REPL
REPL allows us of full language in REPL, language can operate on itself
REPL allows examining anything, on the fly
REPL allows redefining anything, on the fly
REPL allows continuing from where you left off after correcting an error, without starting from scratch
GC (Garbage Collection)
N.B. many modern languages include GC
Not Fun (Production Engineering)
AOT (Ahead of Time) type checking
manual memory management
manual type checking
stunted REPL
examine just about every kind of thing
cannot redefine ever kind of thing
need to start from scratch, e.g. recompile, after correcting an error
See Also
Email: ptcomputingsimplicity@gmail.com
Substack: paultarvydas.substack.com
Videos: https://www.youtube.com/@programmingsimplicity2980
Discord: https://discord.gg/65YZUh6Jpq
Leanpub: [WIP] https://leanpub.com/u/paul-tarvydas
Twitter: @paul_tarvydas
Bluesky: @paultarvydas.bsky.social
Mastodon: @paultarvydas
(earlier) Blog: guitarvydas.github.io
References: https://guitarvydas.github.io/2024/01/06/References.html


